Tulisan ini berisikan skema mixer Soundcraft seri GB8 yang terkenal pada era 90 akhir dan 2000 awal.
DAFTAR ISI
JAVANESSE SAID: SON KREP
Jika anda adalah seorang Indonesia, maka anda akan bilang bahwa mixer audio mewah ini disebut dengan Sounkreb. Apalagi lidah orang Jawa mengatakan Soundcraft ini dengan nama SONKREPP.
Era 2010 keatas, Mixer audio pabrikan SOUNDCRAFT ini semakin dikenal oleh audiophiller Indonesia. Jika era 90-an rata rata hanya kenal ROLAND, PEAVEY dst , maka semakin tahun semakin banyak merk Mixer yang membanjiri sound sistem di Indonesia. Termasuk Sound Craft ini.

Mixer yang sedang saya tulis ini adalah Mixer buatan sekitar 2004 silam. Saat itu ia hadir untuk memperbaiki kekurangan fitur yang ada pada GB4 series.
Artikel aslinya bisa klik di bawah ini:
https://www.soundcraft.com/en/products/gb8
Atas permintaan teman-teman , saya mencoba mencari skema buatan Soundcraft untuk di review. Saya mendapatkan di website penyedia skema elektronika, eserviceinfo dot com.
Selanjutnya skema ini saya crop untuk saya pilih bagian preamp, HPF, dan Equalizer saja untuk memudahkan review.
Beberapa komponen saya hapus karena saya anggap sulit untuk diterapkan jika mengikutkan komponennya di PCB yang asli.
BACA JUGA:
MIC PREAMP DAN HPF
Berikut ini adalah skema hasil pangkasan dan editan untuk seksi mic preamp dan High Pass Filter
Klik gambarnya kalau ingin melihat skema yang lebih lebar.
Penjelasan skema:
Supply + adalah sekitar +48VDC dan supply – adalah sekitar -17VDC.
Sinyal audio dari soket XLR ini adalah sinyal balans. Selanjutnya masuk ke rangkaian mic preamplifier yang terdiri dari TR1 sampai TR4. Mengatur Gain oleh potensio VR1-A. Output dari rangkaian balans transistor ini adalah pada masing masing emitor dari TR3 dan TR4.
Sinyal balans tadi selanjutnya masuk ke IC OPAMP TL072 untuk menjadi sinyal unbalans biasa via pin nomer 1 dan terkopel oleh C10 ( 470nF) untuk proses selanjutnya.
Selanjutnya sinyal tadi masuk ke IC1-B untuk mengaktifkan High Pass Filter 100Hz.
Aktif dan bypass dipilih oleh SW3. Pada gambar adalah posisi bypass. Jika diaktifkan, maka SW3 harus menghubungkan antara pin5 dengan pin4, pin2 dengan pin1.
BACA JUGA:
SEKSI EQUALIZER
Kalau kita lihat dari atas, maka posisi potensio untuk equalizer ada disini:

Jika menurut manualnya, (lihat gambar diatas ) maka urut urutan dari atas adalah sebagai berikut:
- Tombol DPDT atas sendiri yang berwarna merah adalah untuk phantom 48Volt.
- Bawahnya lagi adalah tombol DPDT untuk pembalik phasa sinyal
- Potensio knob merah adalah untuk Gain
- Bawah potensio ada tombol DPDT untuk High Pass Filter 100Hz.
- Selanjutnya adalah potensio untuk HF
- Kemudian potensio untuk HMF
- Lalu potensio untuk HM
- Bawahnya lagi untuk LMF
- LowMiddle
- Low Mid Freq
- Bawahnya ada tombol DPDT untuk mengaktifkan EQ, aktif ataukah bypass.
- Bawahnya lagi potensio untuk volume Aux1 sampai Aux8.
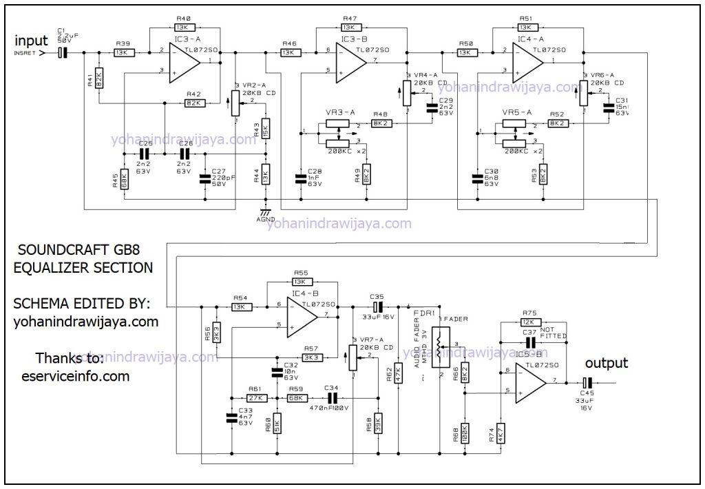
Berikut ini adalah skema seksi equalizer dari mixer Soundcraft GB8 ini:
Klik Gambar untuk memperbesar
Penjelasan Skema:
Jika diamati, maka sebenarnya equalizer dari skema ini memakai sistim bertingkat dan bersegi parametris. Menurut manualnya. maka fungsi dari potensio adalah sebagai berikut:
- VR2 untuk HiFreq
- VR3 untuk HiMidFreq
- VR4 untuk HiMid
- VR5 untuk LoMidFreq
- VR6 untuk LoMid
- VR7 untuk LoFreq
- FDR1 = Fader= Potensio geser yang panjang yg posisinya di sisi paling bawah dari Mixer ini.

Output dari rangkaian Equalizer ini adalah IC4-B pin7, kemudian terkopel oleh Elco C35. Selanjutnya oleh pengatur level FDR1, selanjutnya amplikasi oleh IC5-B.
BACA YANG LAINNYA:
[…] Lebih lengkap BACA DI SINI […]