RICKENBACKER ADALAH PABRIK GITAR SEJAK 1931
Kelayapan di internet, saya memperoleh informasi bahwa Rickenbacker didirikan tahun 1931 oleh Adolph Rickenbacker dan George Beauchamp.
Rickenbacker sebetulnya spesialis membuat gitar hawai yang bentuknya seperti wajan bergagang ( fry pan ) untuk menggoreng telor. Kemudian berkembang membikin macam macam alat musik alat kontrol musik.
Markas besar Rickenbacker sekarang di wilayah California, Amerika Serikat.
AMPLI RICKENBACKER RG, AMPLI KEREN DIJAMANNYA
Seiring dengan berkembangnya alat musik dan alat kontrol suara musik, maka Rickenbacker mengeluarkan ampli gitar dengan komponen utama transistor sebagai pengolah audio.
RG15 dibuat sekitar tahun 1985 sampai 1989 menurut berbagai sumber. Pada era 80 an musisi Indonesia telah mengenal alat kontrol musik merk lain seperti Fender, Marshall, Roland dan Peavey.

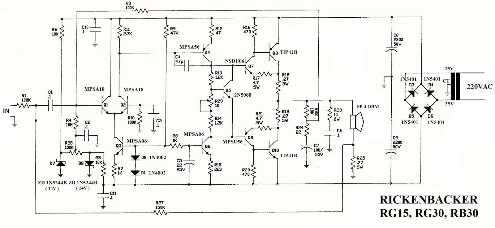
SKEMA AMPLI RICKENBACKER RG15
Berikut ini adalah hasil editan dan pangkasan ampli buatan Rickenbacker ini. Transistor Power masih menggunakan transistor Final type TIP41B dan TIP42B. Pada saat itu transistor TIP41B dan TIP42B sudah keren. Berbentuk kecil tapi mengeluarkan daya lumayan besar! Menurut datasheetsnya, transistor TIP41B dan 42B mampu mengeluarkan daya sampai 65WDC. Tegangan Supply maksimum adalah 80VDC.
Dewasa ini para hobbyist elektro sering menggunakan yang bertype TIP41C dan TIP42C karena mampu untuk bekerja pada tegangan supply sampai 100VDC. Cocok dipakai sebagai transistor driver output yang biasanya menggunakan suply 60VDC sampai 85 VDC.
Satu hal yang menarik disini adalah rangkaian ampli ini menggunakan input inverting. beda dengan ampli OCL lainnya yang menggunakan input non inverting sebagai input amplifiernya.
Disini bisa dilihat menggunakan penguat inverting adalah bercampurnya input ampli dengan feedback dari output ampli sedangkan pada sisi Q2 , inputan pada basis malah dihubungkan ke ground.
SIMULASI RANGKAIAN
Belum diadakan percobaan simulasi untuk menguji rangkaian ini.

